Nintendo Mario Bros arcade pcb repair #1
Board appeared to play blind – sounds were produced, but no video. Logic probe quickly revealed there was no video sync signal coming from the video board.
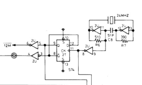
The sync signal is mostly produced by a couple of LS123 chips – there was no output from them – but also no input to them either. I followed the path upstream until getting to the clock circuit, so much like the Popeye repair the video clock circuit didn’t seem to be active.
In this case the crystal oscillator and LS04 tested fine – the problem chip was the upstream S74 which had failed. When replaced the board was 100%.








Recent Comments